5g影院
5g影院
中文
|
ENGLISH
5g影院
5g影院概况
学院简介
现任领导
机构设置
专业设置
师资队伍
5g影院中心
5g影院新闻
5g影院公告
人才培养
本科生教育
研究生教育
公共体育
学科科研
学科
科研
研究机构
科研诚信
学生工作
学生会
学生社团
学生资助
学风建设
心理健康
宿舍管理
国防教育
雷锋义工队
学生教育管理工作
思想政治教育管理
寒假社会实践服务
暑假社会实践服务队
党团建设
党建
党风廉政建设
团建
制度建设
招生就业
招生信息
就业指导
龙舟竞训
龙舟队新闻公告
龙舟队比赛
龙舟队训练
校体委
阳光体育
通知通告
5g影院
人才培养
研究生教育
研究生教育
当前位置:
5g影院
»
人才培养
»
研究生教育
» 5g影院 2024年下半年毕业研究生学位论文答辩 >> 正文
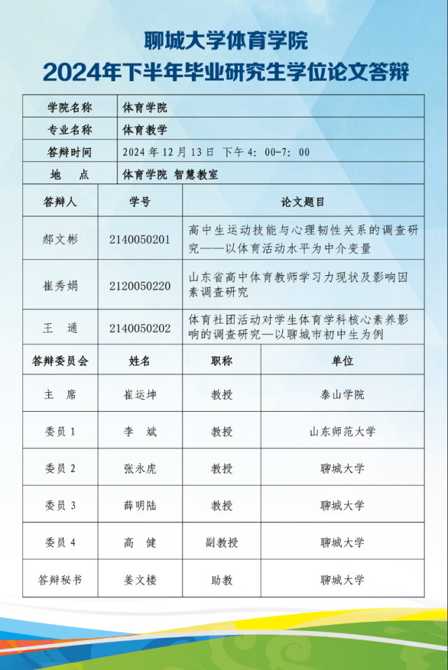
5g影院 2024年下半年毕业研究生学位论文答辩
发布时间:2024-12-10 09:39 作者: 点击:[ ]
友情链接:
国家体育总局
中国奥委会官方网站
中华全国体育总会
中国体育人才网
中国学生体育网
山东省体育局
山东省体育总会
北京体育大学
上海5g影院
沈阳5g影院
武汉5g影院
广州5g影院
首都5g影院
山东5g影院
版权所有 © 5g影院-5g影院天天看天天爽官方入口 地址:山东省聊城市文化路34号 5g影院 西校区5#教学楼 邮编:252059 电话:0635-8238077 8238430
体院微信公众号
体院新浪微博